4月10日,清华大学kok登录官网公布了2021年度部门预算。清华大学2021年收支总预算为3,172,831.47万元。与2020年相比,收支总预算增加65,666.75万元。
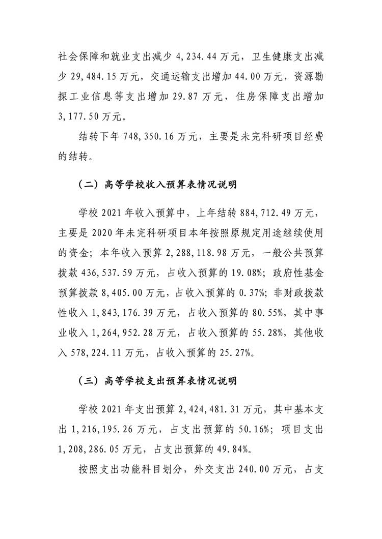
预算文件显示,清华大学2021年收入预算中,上年结转884,712.49万元,主要是2020年未完科研项目本年按照原规定用途继续使用的资金;本年收入预算 2,288,118.98万元,一般公共预算拨款436,537.59万元,占收入预算的19.08%;政府性基金预算拨款8,405.00万元,占收入预算的0.37%;非财政拨款性收入 1,843,176.39万元,占收入预算的80.55%,其中事业收入1,264,952.28 万元,占收入预算的55.28%,其他收入578,224.11万元,占收入预算的25.27%。
学校2021年支出预算2,424,481.31万元,其中基本支出1,216,195.26万元,占支出预算的50.16%;项目支出1,208,286.05万元,占支出预算的49.84%。按照支出功能科目划分,外交支出240.00万元,占支出预算的0.01%;一般行政管理事务27.00万元;小学教育9,509.00万元,占支出预算的0.39%;高中教育 44,371.00万元,占支出预算的1.83%;高等教育2,035,239.84万元,占支出预算的83.95%;来华留学教育6,227.84万元,占支出预算的0.26%;教师进修80.00万元;其他教育支出3,031.34万元,占支出预算的0.13%;科学技术支出81,353.47万元,占支出预算的3.36%;社会保障和就业支出33,799.64万元,占支出预算的1.39%;卫生健康支出166,640.73万元,占支出预算的6.87%;交通运输支出44.00万元;资源勘探工业信息等支出957.59万元,占支出预算的0.04%;住房保障支出42,959.86万元,占支出预算的1.77%。
① 凡本站注明“稿件来源:中国教育在线”的所有文字、图片和音视频稿件,kok登录的版权均属本网所有,任何媒体、网站或个人未经本网协议授权不得转载、链接、转贴或以其他方式复制发表。已经本站协议授权的媒体、网站,在下载使用时必须注明“稿件来源:中国教育在线”,违者本站将依法追究责任。
② 本站注明稿件来源为其他媒体的文/图等稿件均为转载稿,本站转载出于非商业性的教育和科研之目的,并不意味着赞同其观点或证实其内容的真实性。如转载稿涉及kok登录的版权等问题,请作者在两周内速来电或来函联系。


中国教育在线






















