近日,吉林大学本科生院更新的本科专业目录引发关注:该校141个本科专业中19个已停招,其中6个为艺术学类专业——广播电视编导、音乐表演、作曲与作曲技术理论、产品设计、环境设计、视觉传达设计,且均在2024年停招。
实际上,艺术类专业的“退场”早有苗头。据麦可思研究院发布的《中国-世界高等教育趋势报告(2025)》数据显示,2014~2023年间,撤销数量较多的20个专业里艺术学占据3席:服装与服饰设计(108个)、产品设计(98个)、动画(49个),在所有被撤销专业中名列前茅。
近年来,“双一流”高校更是集中缩减、停招及撤销艺术类专业。2023年起,中南大学按下艺术类招生暂停键,陆续停止环境设计、产品设计等3个设计学类专业招生;四川大学、南开大学、吉林大学紧随其后,于2024年撤销多个传统艺术类、设计类专业;2025年,华东师范大学停招绘画、雕塑、艺术教育;同济大学停招视觉传达设计、环境设计、产品设计(整合为“艺术设计学”跨学科方向)。这些曾被视为“名校光环 艺考捷径”的专业组合,正从“双一流”高校招生目录中加速消失。
这些停招专业呈现鲜明共性:一是以传统技能型艺术类专业为主,如音乐表演、绘画等,其培养模式与数字时代需求脱节;二是同质化严重的设计类专业,如视觉传达设计、产品设计、环境设计,全国近80%的本科院校曾开设此类专业,导致毕业生供给远超市场需求;三是与高校办学定位不符的“边缘专业”,如中国石油大学(北京),作为以石油石化、能源科学为核心优势的211高校,已全面停止音乐学、视觉传达设计等所有艺术类本科专业招生,彻底退出艺术类招生。

政策风向:
艺术类专业“做减法”
自2021年起,教育部多次强调“优化专业结构”,“严格控制艺术类专业增设”。2023年发布的《普通高等学校本科专业目录》明确要求“对办学条件不足、就业率低、社会需求饱和的专业实行调减或停招”。2024年本科专业设置通知更进一步,要求高校“聚焦主干学科,避免同质化扩张”,尤其对艺术类专业增设提出严格管控——非艺术类院校原则上不新设艺术学理论类、音乐与舞蹈学类专业。
对以理工或农医见长的“双一流”高校而言,艺术类专业更是“边缘存在”。“与其勉强维持一个弱势专业,不如把资源集中到学校特色及国家战略领域。”一位不愿具名的“双一流”高校教务处负责人坦言。该校停招音乐表演专业后,原师资与经费被整合至某跨学科项目,反而实现了资源的高效利用。
本科教育教学审核评估的硬指标也倒逼调整。评估将“专业办学条件”“毕业生去向落实率”作为核心指标,部分高校艺术类专业因长期拖后腿,成为必须优化的环节。
供需失衡:
技能错配与技术冲击
市场供需失衡是专业调整的根本动因。就业数据则是供需关系的直接表现。近三年,山东、湖南、河北、广西、福建、贵州等多个省份,或在专业预警名单中,或在公开发布的本省高校毕业生就业质量报告中,明确列出本省就业率排名较低、就业状况较差的专业,艺术学(22个)是相对集中的学科门类。《2025年中国本科生就业报告》(就业蓝皮书)显示,艺术学类的音乐表演、绘画、美术学连续登上本科红牌专业榜,失业量大、毕业去向落实率低、薪资与就业满意度双低迷。部分省份艺术类专业就业率甚至低于全校平均水平10个百分点以上。以山东省为例,2024年就业率较低的专业中艺术类占9席,传统艺术专业毕业生对口就业率不足30%,专业学习与职业发展严重脱节。
此外,专业技能与市场需求的错配更凸显培养短板。麦可思研究发现,2023届动画、数字媒体艺术专业毕业生就业对口率仅为64%、69%,低于本科平均水平(72%);18%的动画专业毕业生因“达不到岗位技术要求”被迫转岗。一位动漫企业hr直言:“学生在校学的软件操作停留在基础层面,无法直接对接项目需求,相当于企业要重新培养。”
技术冲击则进一步压缩传统艺术专业的就业空间。如ai绘画工具能快速完成初期概念设计与素材生成,导致基础设计岗位需求锐减。招聘市场上,视觉传达设计毕业生多竞争平面设计师、电商美工程序等岗位,二线城市起薪仅4000余元,且工作内容易被ai替代,加剧了专业吸引力的下滑。
艺术教育并未“退场”
而是差异化“重生”
当前,高等教育正在经历“优化结构、提升质量”的战略性、系统性调整和重构,停招并非艺术教育的“消亡”,而是以调整为契机,形成不同类型高校艺术教育差异化发展的格局,推动艺术教育从“同质化扩张”转向“特色化深耕”。
从专业内涵来看,传统艺术专业“退场”的同时,一批适配产业需求的新兴艺术专业正在“补位”。这些专业有一个显著的共性特质——交叉融合。
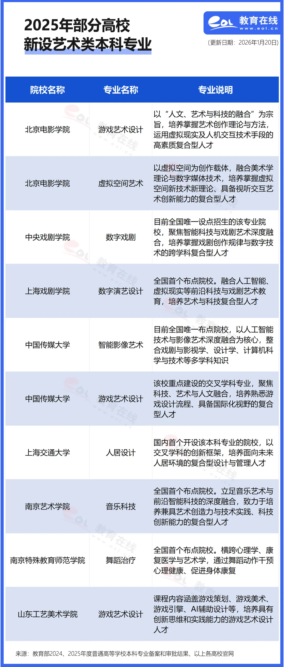
据教育部专业设置备案数据统计,2020-2024 年全国共有86所高校新增数字媒体艺术本科专业,该专业融合艺术设计与数字技术,培养数字内容创作与新媒体设计领域复合型人才,契合文化创意产业发展趋势。此外,教育部公布的2025年本科专业目录新增的8个艺术类专业——舞蹈治疗、音乐科技、数字戏剧、数字演艺设计、智能影像艺术、虚拟空间艺术、人居设计、游戏艺术设计,更凸显“艺术 科技”的融合趋势。
从院校定位来看,在调整优化的过程中,不同类型高校的艺术类专业逐步呈现出各自鲜明的特征。
艺术为本,科技赋能
以中央美术学院、北京电影学院为代表的专业艺术院校,一方面强化传统学科优势,另一方面积极融合数字技术。如中央美术学院人文学院保留美术史、艺术史论等基础学科,新增“非物质文化遗产保护”专业,依托人文学院非遗研究中心8279件民间艺术藏品开展非遗数字化研究;实验艺术与科技艺术学院于2022年获批全国首个“科技艺术”本科专业,探索ai、vr等技术与艺术创作的结合。北京电影学院则聚焦产业需求,将原游戏设计方向升级为“游戏艺术设计”专业,以“人文、艺术与科技的融合”为宗旨,培养掌握艺术创作理论与方法,运用虚拟现实及人机交互技术手段的高素质复合型人才。
“人文 艺术” 交叉突围
文科见长的院校则依托人文底蕴,推动艺术与文史、财经等本校优势学科交叉,跳出单纯的技能培养,用人文视角赋予艺术专业独特价值,契合文化产业对中高端人才的需求。如山东财经大学艺术学院在美术学专业下设“艺术品投资与鉴定”方向及“艺术金融”方向,课程涵盖艺术品估值与鉴定、艺术基金运作等内容。厦门大学历史与文化遗产学院则将艺术史论与考古学、数字技术结合,开设“文化遗产数字化”相关课程。
“技术 艺术” 服务产业
理工类院校的艺术专业转型更强调“技术赋能”,聚焦产业痛点。如桂林理工大学艺术学院依托学校工科优势,在环境设计专业下设立“智慧康养空间设计”“数字孪生城乡更新”特色培养方向,学生需掌握建筑信息模型(bim)、虚拟现实(vr)等技术。据桂林理工大学艺术学院2025届就业质量报告,该校环境设计专业30%毕业生进入新能源、建筑科技等企业,从事厂区景观设计、智慧空间规划等工作,实现与产业的精准对接。华中科技大学设计学院则在数字媒体艺术专业下设 “智能交互设计” 方向,依托学校计算机学科优势,聚焦工业场景交互问题解决。此外,该校推进“设计 ”复合型人才培养计划,推动设计与人工智能、建筑、医学、工程、人文等深度融合。
“非专业”通识艺术课程,构筑美育根基
部分综合类院校则选择“非专业式”艺术教育。如浙江大学依托本科生院开设《人工智能与数字艺术》等通识课程,同时与中国美术学院联合设立 “智能艺术与设计” 微专业,鼓励计算机、设计等专业学生合作设计和开发互动装置、进行ai 艺术作品创作等。复旦大学通识教育中心开设《艺术哲学与审美问题》等艺术通识核心课程,面向全校学生开放,系统提升学生艺术审美与人文素养。

未来,艺术专业的“生与死”,取决于其是否契合学校定位、是否对接社会需求、是否具备不可替代的核心价值。
艺术专业的调整仍将持续,对学生而言,选择艺术专业需跳出“名校光环”误区,更关注专业定位与院校资源、个人兴趣与社会需求的匹配度,唯有如此,才能在艺术教育的新生态中找到自身定位,避免陷入“停招风险”与“就业困境”。
本文为eol教育在线原创文章。转载请注明:转载自eol教育在线。
作者:黄卓
参考资料来源:教育部官方文件、以上各高校kok登录官网、专业调整公示文件、高校专业介绍与专业目录、公众号麦可思研究、媒体公开报道等。
① 凡本站注明“稿件来源:教育在线”的所有文字、图片和音视频稿件,kok登录的版权均属本网所有,任何媒体、网站或个人未经本网协议授权不得转载、链接、转贴或以其他方式复制发表。已经本站协议授权的媒体、网站,在下载使用时必须注明“稿件来源:教育在线”,违者本站将依法追究责任。
② 本站注明稿件来源为其他媒体的文/图等稿件均为转载稿,本站转载出于非商业性的教育和科研之目的,并不意味着赞同其观点或证实其内容的真实性。如转载稿涉及kok登录的版权等问题,请作者在两周内速来电或来函联系。


教育在线