21所高校入选!2024年度吴文俊人工智能科学技术奖拟授奖项目公示
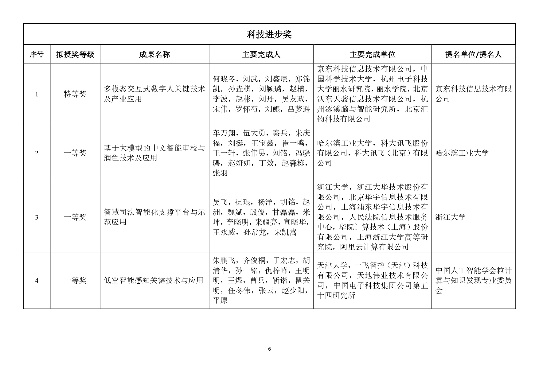
1月15日,中国人工智能学会公示2024年度吴文俊人工智能科学技术奖拟授奖项目名单。名单显示,徐宗本院士获科技成就奖提名,张大鹏、王国胤、章毅获科技贡献奖提名。此外,自然科学奖9项,技术发明奖8项,科技进步奖17项,青年科技奖15人。据统计,共有21所高校作为第一完成单位入选。
“吴文俊人工智能科学技术奖(wu wen jun ai science & technology award)”是我国智能科学技术领域唯一以享誉海内外的杰出科学家、数学大师、人工智能先驱、我国智能科学研究的开拓者和领军人、首届国家最高科学技术奖获得者、中国科学院院士、中国科学院数学与系统科学研究院研究员、中国人工智能学会名誉理事长吴文俊(1919年5月12日-2017年5月7日)先生命名,依托社会力量设立的科学技术奖,具备提名推荐国家科学技术奖资格,被誉为“中国智能科学技术最高奖”,代表人工智能领域的最高荣誉象征。










免责声明:
① 凡本站注明“稿件来源:中国教育在线”的所有文字、图片和音视频稿件,kok登录的版权均属本网所有,任何媒体、网站或个人未经本网协议授权不得转载、链接、转贴或以其他方式复制发表。已经本站协议授权的媒体、网站,在下载使用时必须注明“稿件来源:中国教育在线”,违者本站将依法追究责任。
② 本站注明稿件来源为其他媒体的文/图等稿件均为转载稿,本站转载出于非商业性的教育和科研之目的,并不意味着赞同其观点或证实其内容的真实性。如转载稿涉及kok登录的版权等问题,请作者在两周内速来电或来函联系。


中国教育在线